5月29日,2023盛泽时尚周在绸都盛泽盛大启幕。本届盛泽时尚周通过“秀、展、赛、会、商”五大板块联动,共同打造新时代的东方“时尚之都”新名片。开幕式上,苏州市吴江区盛泽镇人民政府,携手中国服装设计师协会、中国纺织建设规划院联合宣布,中国时尚指数(产业)报告正式发布!这也标志着盛泽已经成为中国时尚指数永久发布地,2023年正式成为中国时尚指数(产业)的发布元年。
吴江区委常委、宣传部部长戴丹女士;中国服装设计师协会专职副主席谢方明先生;中国服装设计师协会专职副主席兼秘书长黄萍女士;上海时尚产业发展中心理事长邵峰先生;中国纺织品进出口商会副秘书长肖领先生;中国纺织建设规划院总工程师张杰先生;盛泽镇副处级领导、总商会党委书记赵菊观先生出席了活动。
中国时尚指数(产业)报告共耗时7个月,期间组织了多场专家研讨会,对时尚指数评价体系与报告内容不断打磨,编制过程中实施了包括实地调研、大量问卷调研与人物访谈等多种调研方式。
报告总体结构包括前言、正文、人物访谈。正文分为上下两篇共六章,上篇解锁中国时尚产业时尚度,包含第一章时尚指数解密;下篇探寻时尚产业跃迁路径,包含五章内容,分别是第二章中国时尚产业发展体系探究、第三章时尚潮流引领创意更始、第四章文化自信激扬时尚传播、第五章科技创新驱动时尚制造、第六章消费洞察激发产业活力。第二章总括余下四章,阐述时尚产业高质量发展目标主要通过时尚创意创新、传播时尚文化、科技创新制造、洞察消费需求来实现。
报告中,对时尚和时尚度分别做出了新的定义。时尚是时代潮流的先锋,是优秀文化的传承,是先进科技的表达,是美好生活的升华。时尚度是时尚产品所传达的时代潮流、优秀文化和先进科技的含量之和。同时明确,报告主要面向中国纺织服装产业时尚度的研究。
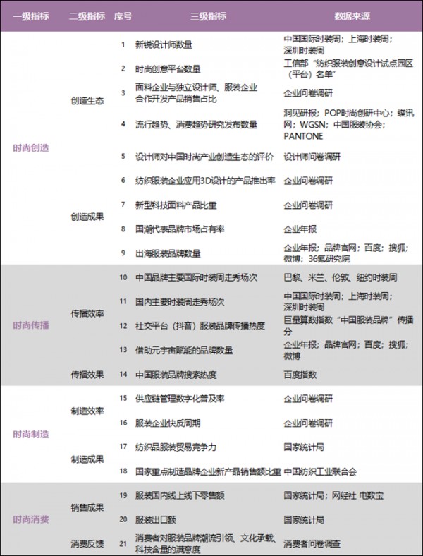
结合时尚的新定义、纺织服装产业的特征以及产业链关键环节综合考虑,最终形成由4个一级指标、8个二级指标、21个三级指标构成的中国时尚指数(产业)评估体系。
数据采集
报告数据采集主要通过官方公布数据采集、消费者调研、设计师调研、企业调研、自主搜索等五种方式。共收回消费者调研有效问卷2,078份,设计师调研有效问卷245份,企业调研有效问卷369份。最终,通过对约9,300条数据汇总分析得出报告结论。
2023年是中国时尚指数(产业)的发布元年,课题组将2023年设定为基数年,即2023年中国时尚产业综合指数值为100。
通过对近万条数据进行分析得出,在时尚创造、时尚消费、时尚传播、时尚制造四个一级指标中,时尚创造对产业时尚发展的影响力远高于其他三个指标,时尚消费与时尚传播影响力相当,分列第二、第三,时尚制造的影响力相对较低。
报告显示,时尚创造引领产业发展,健康的创造生态正在形成。主要体现在:一设计师群体认识到文化表达力的提升是中国时尚产业创新的关键。47.8%的设计师认为文化表达是中国时尚产业急需提升的方向。二东方趋势预测体系正逐渐建立之中。据统计,2022年时尚消费趋势研究发布2,168次,流行趋势研究发布2,251次。流行趋势研究发布主要集中在两家国内时尚研究机构POP时尚创研中心和蝶讯网,研究发布量占比59.0%。三产业协同创新不断加强。保持与10家以内下游客户共同开发产品的面料企业占比43.1%,与50家以上下游客户共同开发产品的面料企业占比21.9%。四新锐设计师持续崛起,分布集中。自2017年起呈快速增长趋势,主要分布在上海、深圳、北京、广州等一线城市和伦敦、纽约、米兰等海外城市。其中一线城市占比72.2%,海外城市占比18.5%。五创意设计平台等物理载体不断创新拓展。据工信部发布数据统计,目前全国范围内纺织服装创意设计试点园区(平台)分五批设立,已达到54个,分布14个省、市、自治区,其中浙江省最多,有13个。模式创新体现在采用“政府推动、企业开发、市场运作”的运营管理模式,新建或推动现有产业载体升级。通过区位优势、经济优势或政策优势,吸引创意设计、技术研发等高端资源与创新能力强、具有国际竞争力的优势品牌不断聚集,同时增强功能融合,逐渐建设成大批涵盖创意设计、活动发布、新型零售业态及时尚餐饮品牌的复合型时尚载体。
此外,时尚消费大大激发了产业活力。具体体现在,服装内外销均保持增长,2022年服装国内线上线下零售额同比增长19.3%,服装出口额同比增长3.2%;中国服装品牌时尚度的消费满意度正在整体提升,其中,文化表达方面的认可度高达82.2%,潮流引领方面的认可度为81%,科技创新方面的认可度为76.9%。时尚消费新需求呈现实用价值高于价格、要颜值也要功能、要认同更要个性、场景化体验更加分、品牌文化引共鸣五大特征。消费市场呈现四大趋势,一是时尚消费质量由规模消费向品质消费、绿色消费转变;二是时尚消费渠道由偏重单一渠道向线上线下一体化融合转变;三是时尚消费方式由单一购买向社交化、及时化体验消费转变;四是时尚消费文化由产品消费向文化消费转变。
报告在时尚传播对于文化自信的提升方面也进行了充分的研究,研究结果体现在四个方面。
一,新渠道新载体丰富的传播形式,大大增强了传播影响力。以抖音平台为例,2022年服饰板块日均视频播放量为53亿,其中本土服饰品牌内容播放量占比87.8%。
二,时尚传播应以民族、历史、当代文化为抓手,通过“价值观+场景”共同塑造品牌文化。14个代表国潮品牌2021年度营业收入总额为1,654.1亿元,市场占有率高达22.9%。李宁、安踏、波司登成为消费者心目中国潮代表品牌的领先者。
三,中国服装品牌以国际时装周为媒介提升国际影响力。中国服装品牌在巴黎、米兰、伦敦、纽约四大主要国际时装周走秀的品牌数量呈快速增长趋势。2018~2022年统计数据显示,参加四大国际时装周走秀的品牌数量分别是2018年11个、2019年2个、2020年16个、2021年19个、2022年30个。
四,以服装品牌出海提升中国时尚国际话语权,出海服装品牌以快时尚女装品牌为主,出海方式以DTC为主。中国代表性出海服装品牌有65个,其中快时尚品牌占比32.3%,女装品牌占比达到56.9%,46.2%的服装品牌以DTC的方式出海。
在时尚制造方面,科技创新驱成为其主要驱动力。重点体现在:一新材料新工艺创新提升时尚制造科技含量。新型科技面料受关注,开发新型科技面料产品的企业占比97%,其中92.4%的调研企业都在开发生产功能性面料。二时尚设计数字化精准触达消费需求。40%的面料企业、30%的服装企业已使用3D软件;6.6%的服装品牌企业应用3D设计软件开发产品比重达到50%以上;企业常用的3D设计软件有3DStyle、Clo3d、C4d、Max、ET、和度、雅迅、奥兰奥美等。三时尚生产数字化助力提升产业效率。超过半数企业在主要业务环节实现数字化运营管理,生产制造型企业在业财一体化管理方面待加强,服装品牌企业在渠道管理数字化方面待加强。四全流程数字化协同加速时尚制造快反迭代。半数左右企业实现快速反应,其中超半数面料企业快反周期在20天以内,超半数服装品牌企业快反周期在一个月以内,近半数服装生产加工企业快反周期在20天以内。
中国时尚指数(产业),打造衡量中国时尚产业发展水平的重要标尺,是开创性和探索性的统一;指导构建时尚产业生态新格局,是引领性和实操性的统一。中国时尚指数(产业)与盛泽双向奔赴,将共同推动时尚产业高质量发展。







